Упр.763 ГДЗ Никольский Потапов 7 класс (Алгебра)
Решение #1
Решение #2

Рассмотрим вариант решения задания из учебника Никольский, Потапов 7 класс, Просвещение:
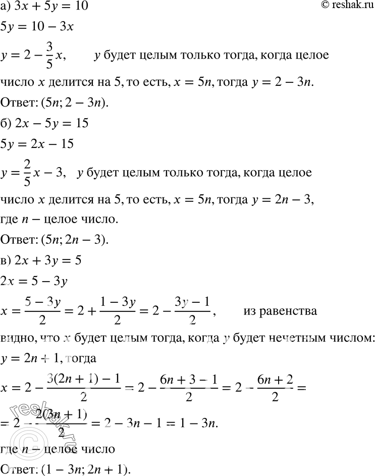
763 Решите линейное диофантово уравнение:
а) Зх + 5у = 10;
б) 2х - 5у = 15;
в) 2х + Зу = 5;
г) 7х - 5у - 2;
д) 2х + 7у = 14;
е) Зх + 5у = 60.
*размещая тексты в комментариях ниже, вы автоматически соглашаетесь с пользовательским соглашением