Упр.8.17 ГДЗ Мерзляк 11 класс Углубленный уровень (Алгебра)
Решение #1

Рассмотрим вариант решения задания из учебника Мерзляк, Номировский, Поляков 11 класс, Вентана-Граф, Просвещение:
8.17. Найдите промежутки возрастания и убывания и точки экстремума функции:
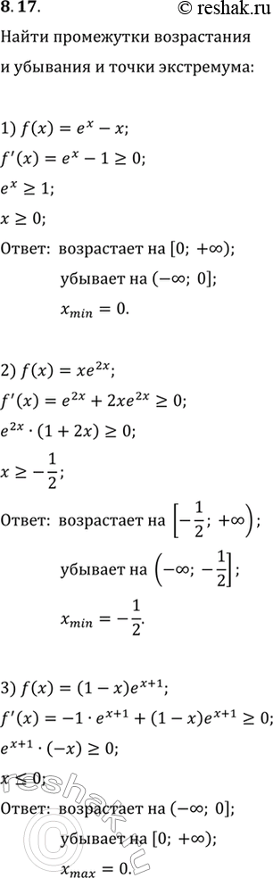
1) f(x)=e^x-x; 10) f(x)=x^3 ln x;
2) f(x)=x e^(2x); 11) f(x)=ln x-x;
3) f(x)=(1-x)e^(x+1); 12) f(x)=x^2 ln x;
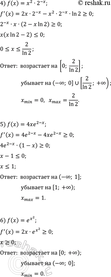
4) f(x)=x^2·2^(-x); 13) f(x)=ln x+1/x;
5) f(x)=4xe^(2-x); 14) f(x)=x/ln x;
6) f(x)=e^x^2; 15) f(x)=ln x/vx;
7) f(x)=e^(4x-x^2+1); 16) f(x)=x^2-ln x^2;
8) f(x)=e^x/(x-2); 17) f(x)=2ln^3 x-3ln^2 x;
9) f(x)=4x/e^x; 18) f(x)=lg^2 x-lg x.
*размещая тексты в комментариях ниже, вы автоматически соглашаетесь с пользовательским соглашением