Упр.1014 ГДЗ Алимов 10-11 класс (Алгебра)
Решение #1
Решение #2

Рассмотрим вариант решения задания из учебника Алимов, Колягин, Ткачёва 11 класс, Просвещение:
Найти площадь фигуры, ограниченной заданными линиями (1014—1023).
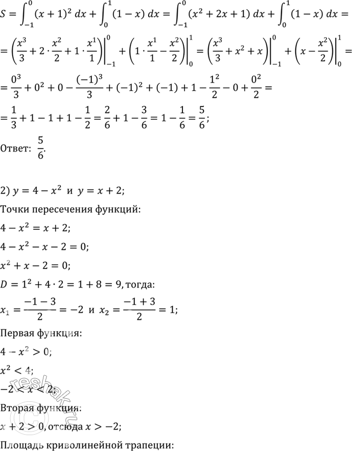
1014 1) Параболой у = (х + 1)2, прямой у = 1-х и осью Ох;
2) параболой у = 4-х2, прямой у = х + 2 и осью Ох;
3) параболой у = 4х - х2, прямой у = 4 - х и осью Ох;
4) параболой y = Зх2, прямой у=1,5х + 4,5 и осью Ох.
*размещая тексты в комментариях ниже, вы автоматически соглашаетесь с пользовательским соглашением