Упр.1063 ГДЗ Алимов 10-11 класс (Алгебра)
Решение #1
Решение #2

Рассмотрим вариант решения задания из учебника Алимов, Колягин, Ткачёва 11 класс, Просвещение:
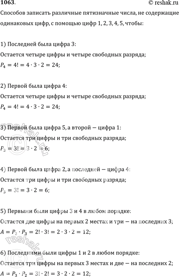
1063 Сколько различных пятизначных чисел, не содержащих одинаковых цифр, можно записать с помощью цифр 1, 2, 3, 4, 5 так, чтобы:
1) последней была цифра 3;
2) первой была цифра 4;
3) первой была цифра 5, а второй — цифра 1;
4) первой была цифра 2, а последней — цифра 4;
5) первыми были цифры 3 и 4, расположенные в любом порядке;
6) последними были цифры 1 и 2, расположенные в любом порядке?
*размещая тексты в комментариях ниже, вы автоматически соглашаетесь с пользовательским соглашением